PG娱乐

埋地用改性高密度聚乙烯(HDPE-M)双壁波纹管

埋地用改性高密度聚乙烯(HDPE-M)双壁波纹管

  • 所属分类:排水排污管道系列
  • 浏览次数:
  • 发布日期:2024-09-05 11:06:14
  • 产品概述


埋地用改性高密度聚乙烯(HDPE-M)双壁波纹管

一、产品简介

埋地用改性高密度聚乙烯(HDPE-M)双壁波纹管是以改性高密度聚乙烯专/用料为主料,经一体式热态挤出、在线扩口等方式成型的一种双壁波纹结构管材。

该管材是我司市政排水排污管道的主打产品,被住建部列为埋地市政排水、排污管道工程领域“2019年全国建设行业科技成果推广项目”,取得了住建部颁发的“建设行业科技成果评估证书”,评估委员会专/家-致认为“该产品达到国/际/先/进水平”。该产品亦取得了中国石油与化学工业联合会颁发的“科学技术成果鉴定证书”,经专/家鉴定,“该产 品成果技术达到国/际/先/进水平”。


PG娱乐


该管材的核心技术在于:

一、管材所用材料是以高密度聚乙烯材料为主料,再加入无机纳米粒子、超/高分子量共聚增容剂、特种抗/老/化助剂等助剂改性造粒制得HDPE-M管材专/用料,力学性能优良;

二、管材结构设计在传统双壁波纹管优良的力学结构基础上,进一步优化管材波形结构、提高管材承插

口强度和增加防/脱落密封圈承插连接结构。

该管道产品具有环刚度高、环柔性好、抗冲击性能优良、抗/老/化、抗/腐/蚀性能好、使用寿命长、安装便捷、抗沉降性能好、口径覆盖范围大等特点。


PG娱乐


立筋式中空壁钢塑复合缠绕管    立筋式中空壁钢塑复合缠绕管


二、执行标准

T/CECS 10022-2019《埋地用改性高密度聚乙烯(HDPE-M)双壁波纹管材》

三、产品用途

市政工程道路排污和排水管材、城镇污水处理厂管网工程、城市管廊、河道治理、桥梁排水工程、截污管道工程、泄洪排洪工程、涵洞等领域。


立筋式中空壁钢塑复合缠绕管


四、产品特性

1、环刚度高:管材由改性高密度聚乙烯专/用料制成,材料弯曲模量高,可达1250MPa以上。采用专/用料生产的管材环刚度高,zui高环刚度可达20kN/m2以上。

2、柔韧性好:环柔性可压至外径的40%,管材柔韧性好、抗冲击性能优异。

3、力学结构优良:管材采用一体式热态挤出,外波为环状波纹结构,内壁平整,无熔接缝,结构稳定。双壁波纹管埋地后,土壤会嵌入管材波谷内,管土接触面积大,形成管土加强作用,管材综合抗压强度高,力学结构优良。

4、抗/老/化性能好,使用寿命长:管材专/用料配方中加入特种抗/老/化助剂,管材抗/老/化性能好,氧化诱导时间(200°C)可达20min以上。同时密封圈采用三元乙丙橡胶,提高了抗/老/化性能。埋地状态下,管材与配套密封圈的使用寿命可长达50年以上;

5、抗/腐/蚀性能好:由于改性高密度聚乙烯材料分子结构为非极性,化学稳定性好,耐酸碱腐蚀,管材可在各种苛刻的环境下使用。

6、安装方便,施工快捷:采用密封圈承插式密封圈连接,方便快捷,安/全可靠,管材安装不受人工、天气、环境因素影响,且重量轻,易于搬运,大大降低劳动强度和机械使用量,缩短工期,节省成本。在工期紧和施工条件差的情况下,其优/势更加明显。

7、抗沉降性能好:创造性的设计了防/脱落式接头,能够应对一/定的地质沉降, 可确保在一/定地质沉降条件下不脱落,不泄露,避免地基遭受冲刷,杜/绝出现路面塌陷事故。

8、口径范围跨度大:口径覆盖DN200-DN1500,能够满/足大部分工程项目使用;

9、供货能力强:生产速度快,是其它缠绕类管道的4倍以上。

10、质量控制有保障:管材颜色为浅色,只能采用全新原料改性,杜/绝二次料加入的可能性。

11、管材内壁光滑,摩擦系数小,输水效率高,不易结垢。

12、管材使用的改性高密度聚乙烯材料无没污染,无没毒害,且可重复回收利用,符合国家环/保要求。


PG娱乐


五、产品物理性能

立筋式中空壁钢塑复合缠绕管


六、产品规格/尺寸   单位为毫米

立筋式中空壁钢塑复合缠绕管


PG娱乐


七、安装连接方式

1、橡胶圈密封圈承插连接

橡胶圈密封圈承插式连接接头由承口、插口、密封圈组成,具体如下图所示:

立筋式中空壁钢塑复合缠绕管

橡胶圈密封圈承插连接结构示意图

注:管材承口内外表面为平整状,插口端也未设置防/脱落挂钩,不具备防/脱落功能。


立筋式中空壁钢塑复合缠绕管

橡胶圈密封圈承插式连接承口、带密封圈插口结构实物图


2、防/脱落式密封圈承插连接

防/脱落式接头的组成:由带防/脱落卡槽的管材承口、管材插口、密封圈、防/脱落挂钩组成,具体如下图所示:

立筋式中空壁钢塑复合缠绕管

承口带防/脱落卡槽和插口带防/脱落挂钩的HDPE-M双壁波纹管结构示意图


立筋式中空壁钢塑复合缠绕管

带防/脱落式接头的HDPE-M双壁波纹管连接示意图


说明:

①带防/脱落卡槽的管材承口:在承口的内侧设置了———环形卡槽,用于与插口端的防/脱落挂钩配合,作用是防止管材由于地质沉降或意外破坏造成接头脱落。

②管材插口:用于固定密封圈和防/脱落挂钩,分别将密封圈和防/脱落挂钩固定在插口端的第/1个波谷和第3个波谷内。


立筋式中空壁钢塑复合缠绕管

带防/脱落式接头的HDPE-M双壁波纹管连接实物图


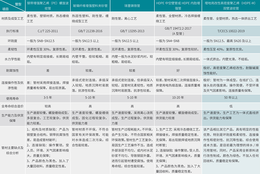
八、几种管材的应用对比

立筋式中空壁钢塑复合缠绕管

近期浏览:

咨询热线

tel.png AM 8:30-PM 5:30

0851-38111888

传真:0851-38111888

手机:157-0300-7718(销售部赵经理)

地址:贵州省安顺市平坝区夏云工业园龙腾路1号

官网:zjgxhy.com

二维码.jpg

扫一扫 进入手机网站

Copyright © PG娱乐 (贵州)科技发展有限公司版权所有 黔ICP备17005787号 贵公网安备 52042102000085号
主要从事于 贵州管业,MUHDPE合金管,立筋式中空壁钢塑复合缠绕管, 欢迎来电咨询! 祥云平台 提供技术支持 服务支持:华企立方

免责声明:本站内容由互联网收集整理,版权归原创作者所有,如有侵权请联系我们处理删除内容,谢谢!